Carrier Inspections and Critical Component Defects
Directive
Directive: Carrier Inspections and Critical Component Defects
February 12, 2026
Reference Number:
D-PR 2026-01
This directive is being issued to all circulating above-surface passenger ropeway owners or owner’s representatives to clarify the inspection requirements of carriers and the action to be taken when a defect has been discovered.
Background:
During the operation of a ropeway, a carrier hanger arm failed shortly after departing the bottom station, resulting in the carrier falling to the ground. Examination identified impact related defects located remote from the fracture location. The impacts that produced these defects likely contributed to the eventual failure of the hanger arm at the fracture site.
See TSBC incident report summary: II-1879030-2025
Definitions:
Defect — Per this directive means: an abnormal condition of a component, or a system of components that deviates from the manufacturer’s specifications, which if not corrected, may compromise passenger safety.Note: general wear items such as support or guide rollers or bearings that are required to be replaced periodically are not considered defects.
Carrier — As specified by CSA Z98-14 means: a complete assembly, including grip, hanger, chair, and cabin and carriage (where applicable), used for transporting persons or material. The carrier is also referred to as a towing outfit.
Critical component — As specified by CSA Z98-14 means: a component or system of components, the failure of which would immediately jeopardize passenger safety.
Note: grip/insert, hanger, chair/cabin and carriage are specific critical components of a carrier
General Details:
This directive interprets defect (definition above) for the purpose of applying the inspection and testing requirements of CSA Z98-14. It also provides guidance on the application of existing code requirements related to the removal of carriers from service when a suspected defect is identified and there is reason to suspect that the carrier has been subject to impacts, severe loading, or reason to question critical component integrity. These details emphasize that:
- inspection and evaluation must consider all critical components of the carrier, not only the area where a condition is visibly present;
- the discovery of a suspected defect triggers removal of the carrier from service, consistent with the inspection, testing, and reporting requirements of CSA Z98-14; and
- when a defect is confirmed through testing, the manufacturers or professional engineers must be appropriately involved in the assessment, testing, and disposition of carriers where defects or critical component failures are found.
This directive additionally confirms that impacts or other unusual events may distribute undesirable stresses throughout the carrier assembly, requiring a comprehensive assessment to ensure passenger safety.
Specific Details:
1. Carrier Inspections and Testing:
Owners or the owner’s representatives are required to conduct inspections and testing of carriers as specified by the CSA Z98-14 clauses noted below.
A) Daily inspections:
12.4.1 – A daily inspection shall be conducted before passengers are transported. At a minimum, the inspection shall consist of the following:
f) operation of the ropeway or conveyor, including a visual inspection of all ropes and carriers and of the complete length of the belt.
12.4.5 - All abnormalities discovered during the daily inspection shall be recorded in the logbook and the appropriate action taken (see Specific Details 2. for discovered carrier defects.)
B) Non-destructive testing and inspections:
12.18.3.2 – Tests and inspections shall be conducted as follows:
a) All grips or inserts and hanger connections shall be disassembled, cleaned, and visually inspected in accordance with the manufacturer's requirements.
b) All grips or inserts, hangers, and carriers shall be visually inspected at least once every 500 h of operation.
c) At yearly intervals, a minimum of 20%, or a total of ten, whichever is greater, of grips or inserts, hangers, and critical carrier locations shall be non-destructively tested on a rotational basis, such that none of these components shall be in service for more than five years without being tested.
C) Training:
a) The owner or the owner’s representative shall ensure that all personnel responsible for inspections, including non-destructive testing, are trained in the manufacturer’s inspection requirements, designated non-destructive testing inspection points, and any known areas of concern for carriers (Z9814 section 12.2.5).
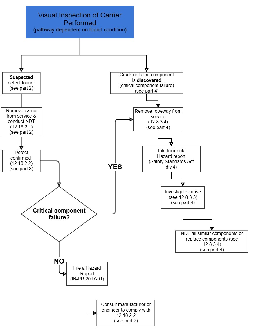
2. Action Required When a Suspected Defect is Detected:
When a suspected defect is identified during the required visual inspection of a carrier and there is reason to suspect that the carrier has been subject to impacts, severe loading, or reason to question critical component integrity, the following actions must be taken:
a) The owner or the owner’s representative must immediately remove the carrier with the suspected defect from service so that it may be tested (CSA Z98-14 section 12.18).
Note: a carrier that is removed from service is not permitted to carry passengers.
b) The carrier shall be non-destructively tested by qualified persons using the test method established by the manufacturer (CSA Z98-14 section 12.18.2.1).
3. Action Required When a Defect is Confirmed by Non-Destructive Testing:
When a defect is confirmed from non-destructive testing, the owner or the owner’s representative shall obtain the following information from the manufacturer (CSA Z98-14 section 12.18.2.2):
a) Details of any modification, repair, or replacement that are required;
b) Determination of the frequency, method, and details of any further action required to show that other similar components are satisfactory for further use; and
c) Verification that the repair, modification, or replacement has corrected the problem.
Note: When a designer or manufacturer is no longer in business, the requirements noted above shall be performed by an engineer as specified in clause CSA Z98-14 section 4.4.3
4. Critical Component Failure:
“Critical component failure”, in relation to a carrier, includes a defect where testing indicates a loss of structural integrity or functionality that could immediately jeopardize passenger safety. Any detected critical component failure shall comply with the applicable requirements of CSA Z98-14 section 12.8.3.
When a critical component failure of a carrier is detected and failure cannot be established as being unique to the individual failed component, the following actions shall be taken:
a) The operation of the ropeway shall be discontinued (CSA Z98-14 section 12.8.3.2).
b) A qualified person shall perform an investigation to determine the cause (CSA Z98-14 section 12.8.3.3).
c) All similar components shall be subjected to non-destructive testing using the test method established by the manufacturer or replaced before operation is resumed (CSA Z98-14 section 12.8.3.4).
d) Where the investigation and subsequent inspection reveal that the deficiency is not an isolated incident, the manufacturer shall be notified (CSA Z98-14 section 12.8.3.5).
.jpeg)
Provincial Safety Manager – Passenger Ropeways
References:
Safety Standards Act
Elevating Devices Safety Regulation
Safety Standards General Regulation